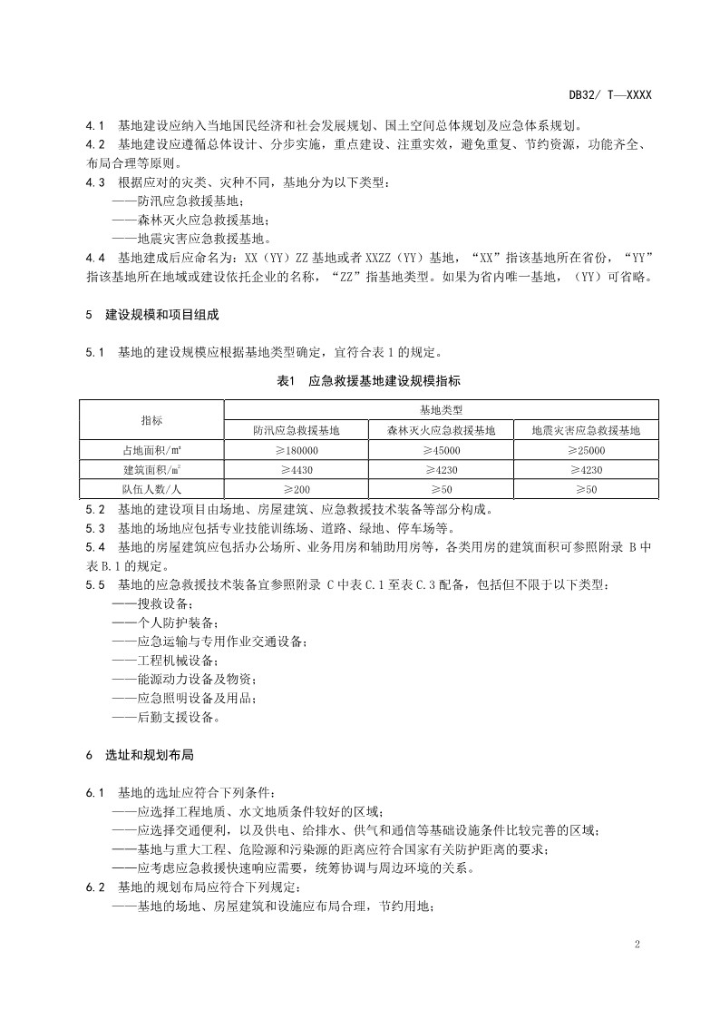
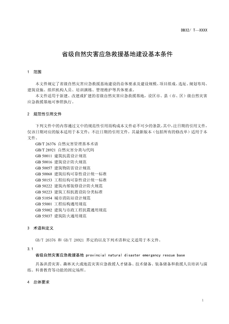
公司概況
信息公開

關于公開征求江蘇省地方標準《省級自然災害應急救援基地建設基本條件(征求意見稿)》意見建議的通知

發布時間: 2024-01-15 作者: 瀏覽:19019次

按照江蘇省市場監督管理局要求,現發布《省級自然災害應急救援基地建設基本條件》征求意見稿。該標準由江蘇省應急管理廳提出,江蘇國恒安全評價咨詢服務有限公司牽頭起草。公示期為2024年1月15日至2024年2月14日。

歡迎社會各界積極參與并提出寶貴意見(通知及異議反饋郵箱:lxxia@jsgh.com.cn)。

標準預覽: